大连弘润斩获“品质力量”奖,无麸质有机面打造行业新标杆
在第18届BIOFACH CHINA展会开幕式暨“有机力量”奖项颁奖典礼中,大连弘润莲花食品有限公司凭借“有机大米拉面”与“有机小米糙米拉面”,摘得“BIOFACH CHINA 2025 有机力量——品质力量”奖项。“品质力量”奖项评选完全基于评委的评分结果,评分涵盖了来自专家、渠道合作伙伴以及媒体等不同领域的综合评价。该奖项只授予以“稳定高品质+可验证差异化”赢得全球采购商口碑的单品。大连弘润莲花食品有限公司,深耕无麸质食品赛道二十载,匠心研发了60余款无麸质有机臻品,远销全球并畅销欧美30余国主流市场——大连弘润,重磅推出无麸质・有机・无添加・零盐脂的全新品类,现货直发高效响应,定制服务灵活适配多元需求!


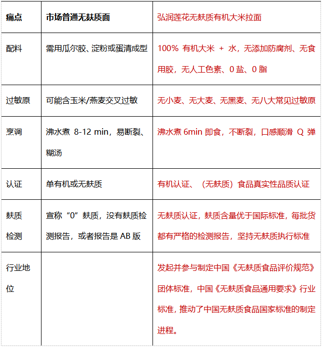
技术破壁——“大米做面且 0 添加”难题终结者


长久以来,“大米做面”都是食品行业公认的技术痛点:大米粉天然缺乏小麦粉中的面筋蛋白作为支撑,不仅成型困难、极易断裂,煮制后还容易糊烂松散;而传统工艺为了改善面条的口感与稳定性,往往需要添加防腐剂、增稠剂、盐脂等成分,这与当代消费者对健康无添加的饮食追求背道而驰。
但鲜少有人注意到,大米本身富含优质米谷蛋白,更是天然的无麸质原料,蕴藏着打造健康面食的巨大潜力。大连弘润深耕无麸质食品赛道20载,凭借国家发明专利技术,精准直击行业痛点,成功攻克这一技术难关。研发团队以优质东北有机大米为谷物原料,摒弃所有添加剂和食用胶、色素、盐分与油脂,通过独创的工艺技术,赋予产品媲美传统面食的筋道口感与耐煮特性。
且无需依赖任何添加,就能实现面条爽滑弹牙、久煮不烂、不易粘连的上乘食用体验;从有机稻田的原料甄选,到全链路的无麸质生产管控,每一个环节都层层把关、严格品控。这一颠覆性的技术突破,不仅填补了无麸质、有机、0添加大米面条的市场空白,更重新定义了无麸质、有机面的黄金标准。
依托这项核心技术,大连弘润已创新研发出60余款无麸质有机产品,远销全球20年,畅销欧美30多个国家和地区的主流市场,收获万千消费者的信赖与口碑。如今,大连弘润乘势而上,重磅推出无麸质、有机、无添加、零盐脂全新品类,支持现货直发与个性化定制,无论是家庭日常健康饮食、专业餐饮渠道采购,还是品牌专属定制合作,都能提供高效、优质的一站式解决方案,让无负担的健康美味,真正触手可及!

全品类矩阵60+无麸质即食速食产品
依托20年无麸质研发积淀与国家发明专利,大连弘润聚焦“即食速食”核心,构建60余款全品类矩阵,细分成人、儿童两大系列,涵盖冲泡杯面、酱包拌面、拉面直面等形态,精准匹配多元采购渠道与场景,为采购商提供差异化一站式选品方案。

全品类覆盖:60余款产品聚焦成人、儿童两大核心人群,涵盖冲泡杯面、酱包拌面、拉面直面等多元形态,可满足大众零售、餐饮商用、母婴细分等全渠道采购需求;
差异化核心竞争力:所有产品依托专利技术实现无麸质、有机、0添加核心属性,成人系列侧重风味与场景适配,儿童系列聚焦安全与适配性,助力采购商打造差异化产品组合;
灵活高效合作模式:支持现货直发,可按需定制口味、包装、份量,适配零售分销、餐饮合作、品牌联名等不同合作场景,供货稳定、响应高效,降低采购商运营成本。
工厂实力——“专利即量产”
依托国家发明专利技术支撑,构建全链条标准化生产与品控体系,以强劲生产实力为采购商提供品质与供应双重保障。

核心技术工艺领先:核心生产工艺获国家发明专利认证,针对无麸质面条成型难点,研发专属生产流程,实现从原料加工到成品的精细化管控,确保产品口感与品质稳定,为量产奠定技术基础。
智能设备与产能保障:投入巨资打造现代化生产车间,全国最大的无麸质面条生产基地,配备自动化智能生产线、精准温控设备及专业加工设备,大幅提升生产效率与稳定性;具备大规模量产能力,可高效响应采购商批量采购及定制化生产需求。
全流程品控严苛:建立从原料甄选到成品出厂的全链条品控体系,导入标准化质量管理规范,配备专业检测设备与实验室,对每批次产品进行严格检验;实施品控监督机制,确保每批产品符合无麸质的品质标准,降低采购商品控风险。
专业团队加持:拥有一支由食品研发、生产管理、品质管控、营销策划等领域专业人才组成的核心团队,深耕无麸质食品领域20年,具备丰富的行业经验;建立完善的人员培训与管理体系,确保生产、品控等各环节规范运作。

从全球健康趋势的精准洞察,到全品类矩阵的匠心构建,再到强劲工厂实力的坚实保障,大连弘润以20年深耕积淀与核心技术优势,为采购商提供兼具品质高度、供应深度与市场竞争力的无麸质即食速食解决方案。未来,弘润将持续聚焦无麸质赛道,以更优质的产品与更高效的服务,与全球采购商携手共赢,让高阶无麸质饮食体验惠及更多消费者。


















